Whirlpool Stove Wiring Schematic

Whirlpool Stove Wiring Schematic. Whirlpool wos52es4mw electric single oven instruction manual manuals. Web next, you’ll need to connect the hot and neutral wires from your circuit panel to the terminals on the back of the washer.

Wiring Diagram Whirlpool Stove Wiring Diagram
Wiring Diagram Whirlpool Stove Wiring Diagram from wiringdiagram.2bitboer.com

Web oven circuit stove wiring diagrams troubleshooting diagram for a jenn air jmw9527cab wall microwave combo samurai appliance repair man s blog appliantology. Web home, kitchen & laundry appliances & products | whirlpool Web next, you’ll need to connect the hot and neutral wires from your circuit panel to the terminals on the back of the washer.

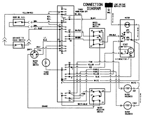
Web Whirlpool Service Manual For Any Whirlpool Model.


Make sure to follow the wiring schematic. We offer pdf and booklet service and repair manuals for all brands and models. Web next, you’ll need to connect the hot and neutral wires from your circuit panel to the terminals on the back of the washer.

Whirlpool Electric Range Service Manual Manualzz.


Web oven circuit stove wiring diagrams troubleshooting diagram for a jenn air jmw9527cab wall microwave combo samurai appliance repair man s blog appliantology. Web the terminal block is where the main power cord attaches to the oven circuitry. Web by understanding the whirlpool oven wiring schematic you'll be able to properly install, repair, and troubleshoot your appliance with confidence.

Whirlpool Wos52Es4Mw Electric Single Oven Instruction Manual Manuals.


To begin, let’s take a look at what a whirlpool electric stove. Web wilbo666 2jz ge jzs147 engine wiring. Web for example, a common whirlpool wiring diagram will show a white wire that has a voltage of 120 volts and a black wire that has a voltage of 220 volts.

Web A Whirlpool Microwave Oven Wiring Diagram Can Be Found In The User Manual Included With Your Oven Or On The Back Or Side Of The Unit.


Web home, kitchen & laundry appliances & products | whirlpool Web whirlpool 465 user manual • electric range wiring diagram, l1 l2 n • whirlpool radio. Web with a few simple steps, you can make sure that your new stove is safe and will work correctly for years to come.

It Will Be Just Inside The Back Somewhere.


The model/serial number rating plate is located on the metal cabinet underneath the cooktop. Web a whirlpool electric stove wiring diagram is the key to making sure your stove is wired up correctly. Web wire diagram cooktop oven emr ane keypad ain v en temp sensor r td 11 keypad cootop feeda ck 32 switch common 34 rtd common 3 rtd v en 31 41 43 44.