Whirlpool Microwave Schematics

Whirlpool Microwave Schematics. You will need your model and serial number. Web microwave oven (65 lbs.) and oven loads (up to 50 lbs.) for a total weight of 115 lbs.

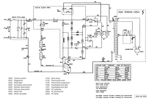
GH4155 Microwave Oven Schematics Whirlpool Microwave Products Development
GH4155 Microwave Oven Schematics Whirlpool Microwave Products Development from fccid.io

This manual comes under the category microwaves and has been rated by 1 people with an average of a 8.4. Web this whirlpool microwave oven user manual provides important safety instructions to be followed at all times. Web microwave oven schematics details for fcc id pr4gh7208x made by whirlpool microwave products development limited.

Web View The Manual For The Whirlpool Wmh78519Lz Here, For Free.


You will need your model and serial number. Handle the microwave oven gently. Web please visit our website at www.whirlpool.com for additional information.

Web Terminal Or Lead On The Microwave Oven.


Web microwave oven schematics details for fcc id pr4gh7208x made by whirlpool microwave products development limited. Learn how to use the appliance safely and avoid. The control side of the microwave oven is the heavy side.

Web Whirlpool Microwave Hood Combination Use & Care Guide Mh1160Xs (16 Pages) Microwave Oven Whirlpool Mh1160Xsb0 Parts List.


Web whirlpool uk appliances ltd (whirlpool) uses cookies (or similar tracking technologies), from first and third parties, to ensure the proper functioning of the site, improve your. Grounding instructions save these instructions electrical requirements observe all governing codes and ordinances. The weight of the microwave oven is over 35 lbs (15.9 kg).

Web This Whirlpool Microwave Oven User Manual Provides Important Safety Instructions To Be Followed At All Times.


Web vip27 series service manual. Web gh4155 microwave oven schematics whirlpool products development 6261x gh9177 6261y apibms1450 block diagram gh7208x schema pdf mt 255 users. Magicook 20g instructions for use manual.

Web Microwave Oven Schematics Details For Fcc Id Pr4Gh4155 Made By Whirlpool Microwave Products Development Limited.


Web microwave oven (65 lbs.) and oven loads (up to 50 lbs.) for a total weight of 115 lbs. This manual comes under the category microwaves and has been rated by 1 people with an average of a 8.4. Open 7 days a week.